
海银财富管理有限公司(下称“海银财富”)涉嫌非法集资案有了新进展。
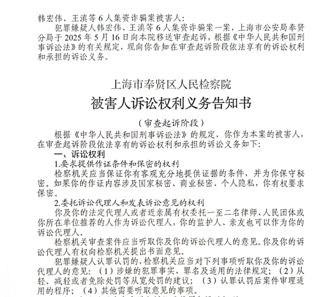
上海市奉贤区人民检察院近日披露,犯罪嫌疑人韩宏伟、王滇等6人涉嫌集资诈骗案,上海市公安局奉贤分局于2025年5月16日向上海市奉贤区人民检察院移送审查起诉。
记者了解到,上海市公安局奉贤分局于2024年9月依法对海银财富涉嫌非法集资犯罪立案侦查,对韩某某、韩某、王某等多名犯罪嫌疑人采取刑事强制措施。记者曾梳理多份产品合同获悉,海银控股“借道”地方金交所,销售其债权性质产品,产品底层资产囊括了地产债权、信托收益权、城投债权及贸易应收账款。而这些用作产品备案的机构多数处于异常状态,有多家已被注销。
实控人被控集资诈骗已移送审查起诉
据上海市奉贤区人民检察院近日发布的重大案件信息,犯罪嫌疑人韩宏伟(海银财富实控人)、王滇等6人集资诈骗案一案,上海市公安局奉贤分局于2025年5月16日向该院移送审查起诉。上海市奉贤区人民检察院同时发布了被害人诉讼权利义务告知书,告知集资诈骗案被害人在审查起诉阶段依法享有的诉讼权利和承担的诉讼义务。
海银财富危机显现是在2023年12月13日。彼时,网传一张聊天记录截图显示,由于银行方面原因,及海银财富12月份属于固收产品高峰付息时间段,因此产品清算到账时间延长。
随后,海银财富在美国纳斯达克上市主体海银控股(HYW)发布公告称,公司以前分销的某些资产支持产品存在赎回问题。这些产品的资产管理人无法与相关客户达成延期赎回协议。虽然公司只是作为这些资产支持产品的分销商,但客户现在要求公司偿还。
2024年9月11日,上海市公安局奉贤分局发布警情通报称,近期,上海市公安局奉贤分局依法对海银财富涉嫌非法集资犯罪立案侦查,对韩某某、韩某、王某等多名犯罪嫌疑人采取刑事强制措施。
随着案件的侦办,海银财富多地分公司负责人及业务骨干相继被警方控制,其中江西24名涉案人员中17人已被采取强制措施;浙江宁波、台州等地分公司遭全面查处。2024年11月7日,海银财富法定代表人巩晓丽被法院限制高消费。警方呼吁投资人配合提供线索,以加快追赃挽损进程。
据上海警方通报,韩宏伟父子及20余名高管已被控制,关联企业银行账户、房产、股权等资产遭全面查封冻结。截至2025年3月初,全国登记报案投资者突破5万人,较初期增长66%,冻结境内外账户超300个,查封资产规模扩大至15亿元。跨境追赃程序同步启动,部分转移至美国的资金已被追回,泰国、新加坡查封的房产、股权估值约3.2亿元。
海银财富底层资产或涉嫌虚构
据悉,海银财富关联两家上市公司,除了海银控股,还有A股上市公司上海贵酒。资料显示,2021年3月,海银财富通过其在开曼群岛注册的公司Hywin Holdings Ltd(海银控股,非注册在上海的“海银控股集团有限公司”)在纳斯达克IPO,成为第二家赴美上市的第三方财富管理公司。海银控股在招股说明书中宣称,其为“国内最大的房地产固定收益产品提供商”。而上海贵酒与海银控股的关系密切,上海贵酒实际控制人韩啸,是海银控股实控人、董事长韩宏伟(也是海银财富实控人)之子。
记者此前了解到,海银财富延期兑付、宣布“主动退出”的是非标固收和“类固收”业务,大多年化收益率在7%—10%,投资期基本在半年以上,这些业务大多投向地产项目或是多家供应链公司的应收账款项目。在业内人士看来,这类业务模式存在一定的风险。
有部分投资者质疑海银财富利用空壳公司,虚构底层资产。一位购买了合同约定投向城投债的投资人向记者提供了一段和海银系风险化解工作组工作人员沟通的视频。工作人员表示:“理财底层是用于城投债,但是做成了固收产品,属于非标项目。”
记者梳理多份产品合同获悉,海银控股曾“借道”地方金交所,销售其债权性质产品,产品底层资产囊括了地产债权、信托收益权、城投债权及贸易应收账款,而这些用作产品备案的机构多数处于异常状态,有多家已被注销。
另据证券时报调查发现,该公司通过22家“伪金交所”违规备案465只理财产品,总规模达716.9亿元,并利用空壳公司构建庞大资金池。资金池所投向的底层资产相较于募资额普遍出现严重缩水,大量底层资产甚至被证实完全是捏造、虚构,所募集的大部分资金去向不明。